
Surat terakhir Wong Qiu Yeu pengidap barah tulang bongkar kekejaman ibu tiri, “pernahkah ayah menyayangi saya? Pada tanggal 18 Januari lalu, seorang gadis bernama Wang Qiu Yeu, 22, disahkan meninggal dunia di Hospital Sibu setelah berjuang melawan barah tulang.
Apa yang menyedihkan, mendiang Qiu Yeu sempat menulis surat terakhir mendedahkan tentang derita yang dihadapi sepanjang dia dan adiknya berada di bawah jagaan ibu tiri mereka, Nyuang Hui Sing.

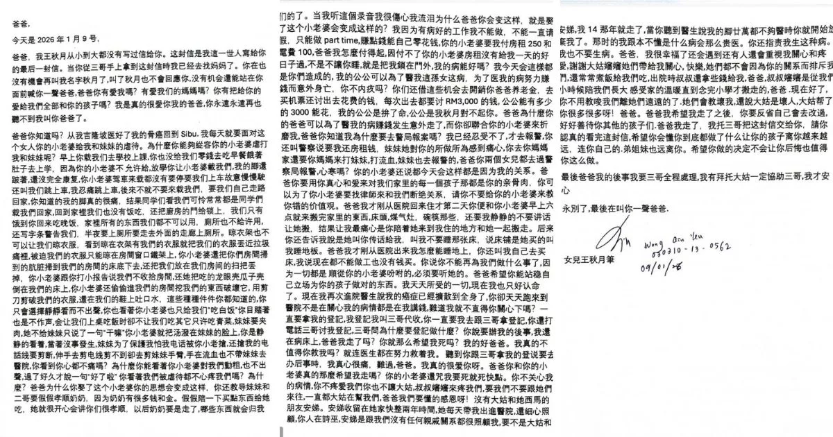
Hari ini ialah 9 Januari 2026.
Ayah, saya Wong Qiu Yeu, sejak kecil hingga sekarang tidak pernah menulis surat kepada ayah. Surat ini mungkin adalah surat terakhir dalam hidup saya. Apabila ayah menerima surat ini daripada abang, saya sudah pergi menemui ibu.
adakah ayah pernah menyayangi ibu saya? Adakah ayah pernah menyayangi kami, anak-anak ayah? Ayah, adakah ayah tahu? Sejak saya kembali ke Sibu selepas menjalani rawatan kanser tulang di Kuala Lumpur, setiap hari saya menghadapi penderaan daripada isteri kedua ayah terhadap saya dan adik perempuan saya.
Ketika kaki saya masih belum pulih sepenuhnya, dia tidak berhenti memandu dan menyuruh kami melompat masuk ke dalam kereta.

Saya menahan kesakitan dan melompat masuk. Tidak lama kemudian, dia enggan menghantar kami dan menyuruh kami berjalan kaki pulang. Ayah tahu, kaki saya sangat sakit. Akhirnya, selalunya rakan-rakan sekolah yang kasihan kepada kamidan menghantar kami pulang.
Apabila pulang ke rumah, kami tidak dibenarkan menggunakan tandas. Dia menulis surat amaran kepada kami, mengatakan jika ingin ke tandas pada tengah malam, kami hanya boleh pergi ke koridor luar.

Hampir semua barang di rumah tidak dibenarkan kami guna: dapur dikunci, penyidai pakaian tidak dibenarkan guna, kami hanya boleh menyidai pakaian di dalam bilik.
Dia membuang penyapu kami, menyapu sampah ke bawah katil kami, kemudian memberitahu ayah bahawa kami tidak mengemas bilik. Dia menuang sampah ke dalam bilik kami, masuk secara diam-diam untuk menyelongkar barang-barang kami dan merosakkannya, menggunting pakaian kami dengan gunting, dan meludah ke atas kasut kami.
Ayah tahu tapi ayah diam….

Ayah, mengapa selepas ayah berkahwin dengan perempuan ini, cara pemikiran ayah berubah begitu rupa? Ayah juga mengajar adik supaya berpura-pura berbakti kepada nenek, mengatakan nenek mempunyai banyak wang dan emas, menemaninya membeli barang dan makan bersama, dan apabila nenek meninggal dunia, semua itu akan menjadi milik kami. Apabila adik memainkan rakaman itu kepada saya, saya rasa sedih dan menangis.
saya baru pulang dari hospital dan baru tinggal di rumah selama dua hari, pada jam enam pagi, ayah dan isteri kedua ayah datang memindahkan dapur gas serta semua pinggan mangkuk dari rumah.
Yang paling menyakitkan hati ialah ayah menemani dia memindahkan semuanya. Ayah juga menyampaikan pesan: katil dan tilam adalah milik dia. Saya tidak dibenarkan tidur di atasnya dan disuruh tidur di lantai.
Ayah, saya baru sahaja keluar dari hospital, bagaimana ayah sanggup menyuruh saya tidur di lantai? Saya katakan saya tidak boleh bekerja sekarang dan tidak mempunyai wang untuk membeli katil, tetapi ayah langsung tidak peduli.
Ayah berkata ayah tidak boleh berbuat apa-apa, kerana semuanya adalah arahan isteri kedua ayah, dan ayah mesti menurutinya. Ayah, saya berharap ayah dapat berpegang teguh pada pendirian dan melakukan perkara yang betul untuk anak-anak ayah. Segala yang saya alami, saya hanya mampu menerima takdir.
Kini kanser saya berulang dan doktor berkata ia telah merebak. Namun ayah datang ke hospital setiap hari, menyuruh saya serahkan kad pengenalan, katanya untuk menguruskan hal kematian saya.

Adakah ayah benar-benar begitu berharap saya mati?
Saya sangat sakit, ayah. Saya benar-benar sangat menyayangi ayah.

Lubuk konten tentang inspirasi, rumah tangga dan macam-macam lagi,
MINGGUAN WANITA kini di
download sekarang!




